Data Flow
Chapter Overview:
General Aim
The 'Data Flows' in the Performer Suite are a central functionality of the application. It will support you to understand your Business Analytics Applications.
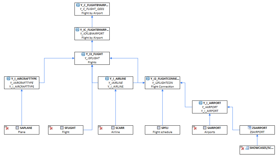
You can use the 'Data Flows' itself or a subsets of them, the so-called 'Data Flow Views'. With those 'Data Flow Views' you will receive a better overview of your documentations or they can be used for an easier and faster analysis of branches of your 'Data Flow'.
Supported Functionalities and Entity Types
Meanwhile, the Data Flows in the Performer Suite are not just a BW-specific functionality. The Data Flows can be used and displayed for different object types of different systems and different functionalities are supported.
Data Flow Analysis | ||||
|---|---|---|---|---|
BW Entities |
|
|
|
|
ERP & S/4 |
|
|
|
|
HANA Repository Entities |
|
|
|
|
SAC Entities |
|
|
|
|
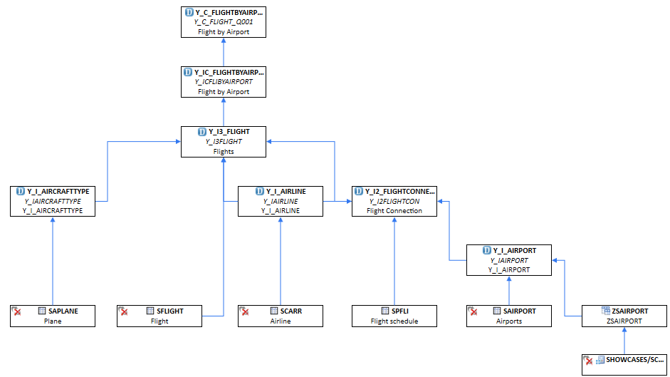
Further information and examples
The following sections list the supported entity types in detail. In addition, you can see a sample data flow on the right side:





